3月末,颐和园的乐寿堂玉兰花将迎来最佳观赏期。彼时玉兰竞相绽放,美不胜收。颐和园里的乐寿堂是慈禧的寝宫,老佛爷非常喜欢玉兰花,乐寿堂殿前、殿后种植了很多玉兰花,使这里成为北京非常有名的赏玉兰之处。
乐寿堂前院的2棵白玉兰,树形高大,每到开花时,繁花满树、花香袭人,又有“香玉海”之称。玉兰花蕾在枝头迎风扶摇,亭亭玉立,随着春的呼唤愈显鲜活。
最佳观赏期:3月末
赏花点:颐和园的乐寿堂
地址:颐和园(北京市海淀区新建宫门路19号)
门票价格:(仅大门票)
购票渠道:颐和园官方在线购票小程序
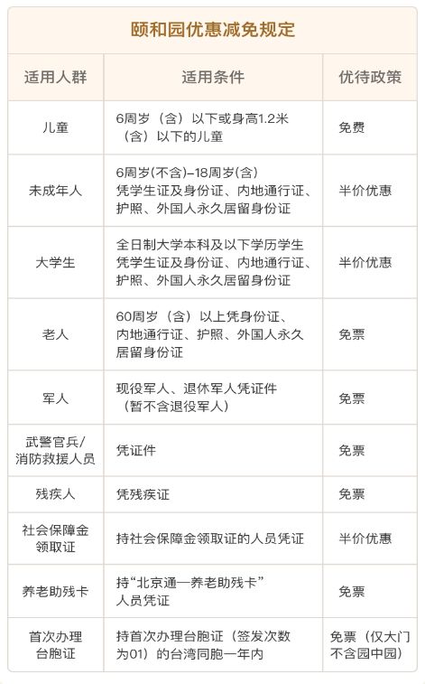
门票优惠减免政策:
》》2026北京3月赏花推荐(花种类+地点)
》》2026年北京市属公园赏花时间表
》》2026北京市属公园追花赏叶指南(时间+地点)
